设为首页     加入收藏

学生资助

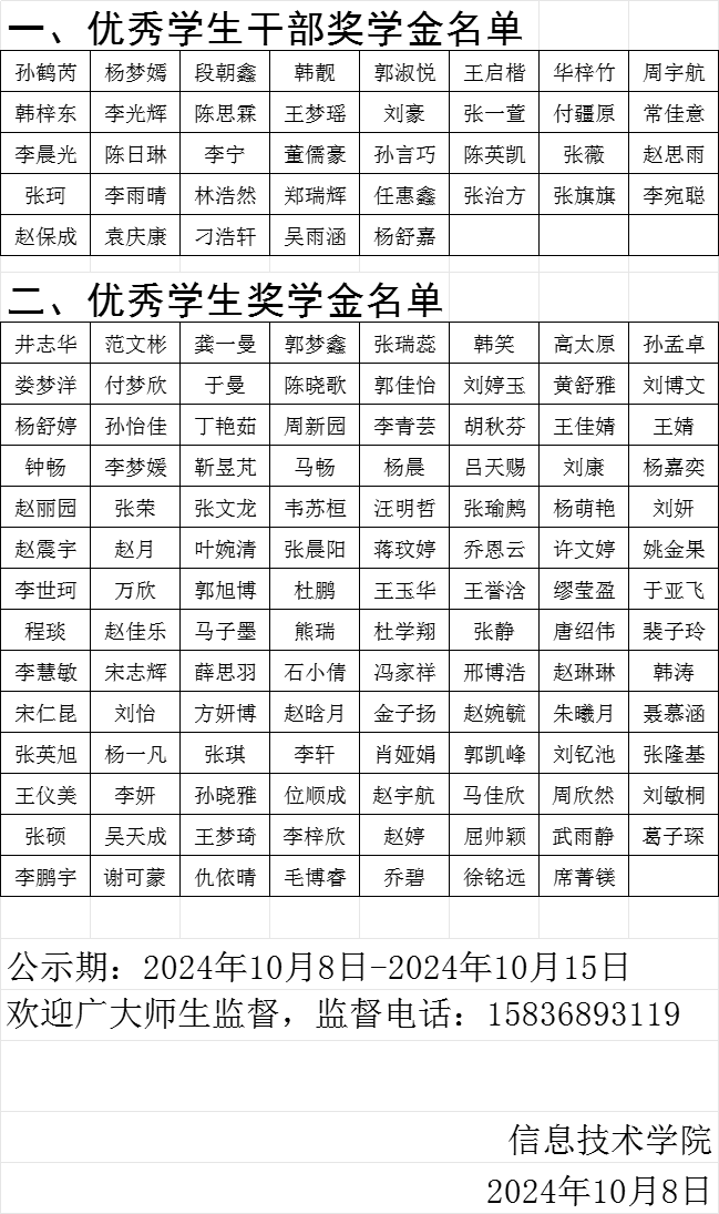
2024年优秀学生干部奖学金、优秀学生奖学金获得者名单公示

发布日期:2024-10-08  浏览次数:

根据省教育厅和学校有关文件精神,经学院“奖学金、助学金评定领导组”评议,确定下列同学为我院2024年优秀学生干部奖学金、优秀学生奖学金获得者。



    上一条:资助育人|九九热精品视频开展“献身国防固边疆,资助政策伴飞翔”兵役资助 政策宣讲活动
    下一条:资助育人|九九热精品视频召开诚信感恩教育主题班会

Copyright © 2015-2025,商丘师范学院九九热精品视频 All Rights Reserved