设为首页     加入收藏

国产一级AAAAA片免费

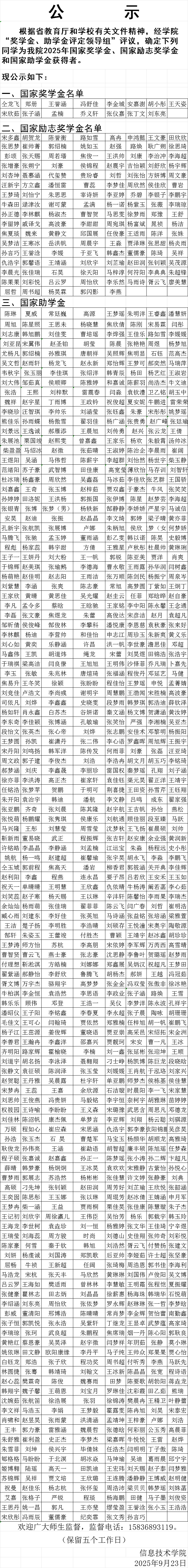
公示

发布日期:2025-09-23  浏览次数:

根据省教育厅和学校相关规定,经学院“奖学金、助学金评定领导组”评议,确定下列同学为我院2025年国家奖学金、国家励志奖学金和国家助学金获得者。特此公示:


    下一条:九九热精品视频、软件学院2025年家庭经济困难学生认定公示名单

Copyright © 2015-2025,商丘师范学院九九热精品视频 All Rights Reserved